13TR-FT8のエピローグ(進行中)
「Black Boxの無線機ではなく、中身を理解している無線機で交信をする」という目標は今だ道半ばです。2021年に組み立てたキット3台(QCX+、QCX-mini、13TR-FT8)の保証願書をTSSに送付しました。紙の書類ベースの方が訂正等の処理が早いとの未確認情報から、TSSホームページからダウンロードしたExcel書類に入力、印刷、押印して郵送しました。
「TSSからは連絡がない」旨の先輩諸氏の経験談を参考に、送達日を確定させる試みとして、追跡可能な簡易書留で郵送してみました(追跡の目的がなければ必要性はないと思います)。1月12日PM15時57分引受にて郵便局(首都圏)窓口に依頼して追跡したところ、矢のごとし、翌日1月13日AM10時29分には神田神保町のTSSに配達済みになっていました。
重要な電子メールは迷惑ボックスに配信されてしまうとの経験値から、迷惑ボックスを発掘していたところ、1月14日15時57分着信のTSSからのメールを見つけました。早々に補正指示かと思いきや、「補正を措置し総通に提出した(過去形)」との連絡でした。こちらは何もする必要はなく、補正内容を承知しておけば良いようです。保証リードタイムは僅か1日強の電光石火でした。事前調査との大きな違いに驚愕、感謝。
補正は13TR-FT8に対してでした。電波の型式F1D(FT8)の送信機を増設申請したのですが、Audio入力に附属装置(PC)を接続することを明示するためにマイクの絵を送信機系統図に付けたところ、「音声も送信可能になっているためJ3E(SSB)を加えた」との補正でした。なるほど、ご指摘の通りです。
なお、電子申請でも1週間程度でTSSの保証が得られたとの報告を最近目にしました。TSSからの総通送付は週次バッチ処理のようですので、リードタイム1日から1週間のばらつきは保証願書の配達日に依存します。年始のこの瞬間は保証申請の数が少なく空いているのかもしれません。
背景
キットの申請が一段落したところで、SDRの勉強に戻りました。これからの時代に、「中身を理解している無線機で交信をする」ためには、SDRソフトウェアの解読も欠かせません。

USB-based microcontroller development systemである Teensy 4 を使用したSDRトランシーバのプロジェクトとして、次の2つのプロジェクトをフォロー中です。
- T41-EP(Experimenters' Platform)
SDRトランシーバ実験用プラットフォームのキットを提供するコンセプト。 - Keiths' Teensy SDR
入手容易なoff-the-shelf(既製品)のボードモジュールを組み合わせて、モジュラー方式のSDRトランシーバを開発するコンセプト。
どちらも、Audio周波数のIQ信号をサンプリングするSDRです。RFをダイレクトサンプリングするSDRは、市販の多くのSDR無線機のようにFPGAが必要になると思われます。
過去にFPGAのMAX10やZynqを触ってみましたが、デバックが難しいという印象を持ちました。コストの面と開発容易性(デバック容易性)の面から、SDRの基礎的素養が不十分な状況でダイレクトサンプリングSDRの世界に足を踏み入れるのは時期尚早と判断し、Audio IQ信号SDRから勉強しています。
T41-EPプロジェクトの近況
開発は佳境に差し掛かっているようです。2021/12/23に、開発メンバの1人であるW8TEE局より「MAJOR MILESTONE!」との題記で「40m SSB 25Wで交信に成功した」との投稿がgroups.ioにありました。米国は包括免許のため、直ぐに開発機で交信できる様子でうらやましい限りです。
T41-EPはキットで発売される予定とのこと。20W 5-band (80, 40, 20, 15, 10m) CW/SSBの仕様で、SMD実装済みの"semi-kit"を$250以下(大きさを選べるディスプレイは別)で発売することにキットベンダーと合意している模様。groups.ioの盛り上がりを見ると、半導体不足の折り、QDXのように受注開始後数分で蒸発しそうな予感がします。
T41-EPはExperimenters' Platform(実験台)なので、「足りないBandや送信Modeは自分で追加してくれ」との思想。そのため、なりより嬉しいことに、18章からなる解説本をAmazonで3月に発刊予定とのこと(ARRLの印刷本になってしまうと入手コストが高いためAmazonを選択してくれたのは嬉しい)。組立マニュアル以外の解説本が付いてくるSDRキットは初めてではないでしょうか。キット受注枠が蒸発しても解説本で楽しめそうです。元大学教授のW8TEE局は多数のプログラミング入門書を出版した実績があるため、解説本の出版ルートを持っているのではないかと思われます。
過去にuSDXのコードを読み解くことにチャレンジしたことがありましたが、コード上のコメント文だけでは詳細を追えませんでした。演算能力の小さいマイコンに合わせて、2回のサンプリング演算を合成してフィルタ演算を実行しているように見えたのですが、そこまででギブアップしました。よほどSDRアルゴリズムに習熟していない限りは、ドキュメント(ソフトウェア設計書)なしで回路図のようにコードを読み解くことは難しと感じました。その経験からもT41-EPの解説本には期待しています。
Keiths' Teensy SDRプロジェクトの近況
こちらは2021/11/6にKeith OMより「Yes Virginia there is a transmitter in the works!」との投稿がありました。入手容易なoff-the-shelf(既製品)の送信用QSE(アップコンバータ)が市場に無いことがあい路になっていたようですが、自作により克服した模様です。
2022/1/9には、PCBの設計をしている旨の投稿がありました。off-the-shelfモジュール購入から自作PCB設計開発に移行しているように見受けられ、T41-EPにコンセプトが接近してきたように感じます。送信テストはKeiths' Teensy SDRが先行し、PCB開発はT41-EPが先行しているように見受けられます。まさにデッドヒートの様相を帯びてきました。
送信用QSEモジュールが市場に無いことがKeiths' Teensy SDRプロジェクトのあい路と書きましたが、別のメンバからKeith OMに RS-HFIQ SDR(HobbyPCB) の提案投稿がありました。調べてみると、このようなAudio IQ信号SDRに対して、RS-HFIQはRFフロントエンドとして完結している可能性があることが分かりました。逆にそれがチャレンジ精神を鼓舞しないのかもしれませんが・・・。以下に調査結果をまとめます。
RS-HFIQの調査
概要
RS-HFIQ(5W HF Transceiver)は、HobbyPCB LLCがクリエイターとして開始したkickstarterプロジェクトの成果物のようです。kickstarter自体は目標達成で既に2017年に終了していますが、RS-HFIQ完成基板はHobbyPCBのホームページにおいて現時点では即納品として販売されています。半導体不足の状況で即納品とは稀有な存在です。PCBは大量生産した方がコストが下がるため、需要を読み違えた在庫品販売でしょうか・・・?。

(https://www.hobbypcb.com/index.php/products/hf-radio/rs-hfiq)
HF SDR Transceiverとなっていますが、SDR用のRFフロントエンドであり、Transceiverとして完結させるためにはバックエンドとしてSDRソフトウェアを搭載した附属装置(PC等)が必要です。一般的な活用方法は、PCとサウンドカード(IQ信号入出力用)およびUSB(VFO制御用)経由で接続する形態です。他に、HobbyPCBからSTM-32 DSPを搭載した専用のバックエンドとケースを付けた一体型SDRトランシーバが販売されています。ソフトウェアに触れるかどうかは不明ですが、フォーラムは存在しています。

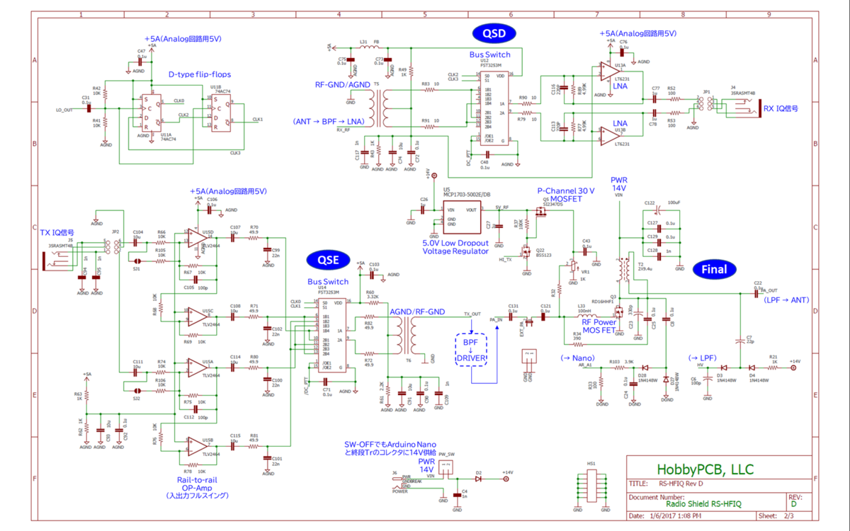
RS-HFIQの受信経路は、①ANT、②BPF、③LNA、④ATT、⑤QSD、⑥IQ信号、⑦附属装置(PC)の順になります(図中青字)。送信経路は逆に、①附属装置(PC)、②IQ信号、③QSE、④BPF、⑤DRIVER、⑥Final、⑦LPF、⑧ANTの順になります(図中赤字)。受信経路の③LNAと送信経路の⑤DRIVERは同じトランジスタ(広帯域高線形性アンプMMG3H21NT1)です。
特徴は送信経路にもBPFが入っている点でしょうか。これを実現するためか、複雑なPINダイオードスイッチ回路が組まれているようです。多バンド対応のLPFバンクの各バンド当たりのLPF素子数は多くないようですので、BPFの援共用でスプリアス低減を図っているのかもしれません。仕様では「Spurious and Harmonics < -50 dBc typical」と記載されています。残念ながら maximum ではなく typical なので、バンドによっては-50 dBcを超えるかもしれません。実測評価が必要になりそうです。
フィルタだけでなく図中のTX/RXスイッチも含めて、全ての切り換えをPINダイオードで実現しており、メカニカルリレーは1つもありません。この辺はIMDの観点から議論があるようですが、フットプリントの面では小型化に大いに貢献しているようです。
もう一つの特徴は、GNDが3分割(Digital、Analog、RF)されていることです。Analog GNDに配置された⑤QSDおよび③QSEの信号はトランスを介してRF GNDの回路とつながります。Digital GNDの回路から出てくるLO信号もトランスを介して⑤QSDおよび③QSEに供給されています。
回路図面の調査
回路を探りながらキット3台(QCX+、QCX-mini、13TR-FT8)を組み立てた経験から、RF回路が少しだけ読めるようになってきました。
回路図面は、RS-HFIQ Technical Information Site から参照可能です。
(1)Digital回路等(マイコン、LO、・・・)、
(2)Analog回路等(QSD、QSE、Final、・・・)、
(3)RF回路等(LPF、BPF、・・・)の3枚から成ります。
回路図面(1)Digital回路等

LOのSI5351をArduino Nanoで制御しています。FETスイッチで5V/3Vのレベル変換を行いSCL/SDA信号を接続しています。Teensy 4のI/Oは3.3Vのため、Nanoとの置き換えではレベル変換が必要になります。3.3V→5V→3.3Vと無駄な変換ですが、off-the-shelf(既製品)のボードをそのまま使うためには致し方なしです。
電源は14V(13.8V)の主電源をNanoのVINに供給し、Nano搭載のレギュレータでDigital回路用の5V(V+)と3.3V(+3V3D)を作っています。NanoのVINの仕様では上限12Vですが、Nanoに搭載されたレギュレータ(lm1117)の仕様では最大電圧が推奨で15V(リミットで20V)となっているため14V入力としているようです。Nanoの基板は小さいため、密閉空間での放熱設計が気になるところです。
SI5351の電源はNano出力の3.3Vを使用するのではなく、安定性確保のためか専用のレギュレータで5Vから作り直しています。SI5351のLO出力は絶縁トランスを通してAnalog回路のQSD/QSEに供給しています。
Nano出力の5Vを変圧器ドライバで発振させて絶縁変圧器を通し、Analog GNDのレギュレータでAnalog回路用の5Vを作り直してQSD/QSEに供給しています。
Band切換やTX/RX切換のPINダイオードスイッチ用の制御信号は、フォトカップラで絶縁しています。
このように、Nanoのノイズに対して心配りをした設計になっていることが分かりました。
Teensy 4のVINは5Vであるため、Nanoを置き換えるためには14V電源を5Vに変換するレギュレータが別途必要になります。先日入手したブレークアウトボード(Teensy(4)ブレークアウトボードの調達 - 非職業的技師の覚え書き)にはNanoと同種のレギュレータ(lm1117)が搭載されていますが、仕様はやはり6.5-12V入力になっていました。Nanoと同様に14V入力でも大丈夫かな・・・?。
回路図面(2)Analog回路等

2枚目には、受信用QSD(Quadrature Sampling Detector:直交サンプリング検出器)、送信用QSE(Quadrature Sampling Exciter:直交サンプリングエキサイター)、Finalの電力増幅器の回路が記載されています。
QSDのBus Switch(FST3253)に入力されるRF信号はトランスで絶縁されています。ダウンコンバートされた出力のAudio IQ信号は、低ノイズ電圧1.1nV/√HzのOp-amp(LT6231: low noise, rail-to-rail output unity-gain stable op amp)を中継して附属装置(PC)のサウンドカードに送られます。Bus SwitchのポートA(2端子)とポートB(4端子)の使い方がQCXキットと逆であることに気づきました。Bus Switchをダウンコンバータに流用すること自体がアイディアなので自由度があるということでしょうか?。
附属装置(PC)のサウンドカードから送られるAudio IQ信号は、10倍のノイズ電圧 11 nV/√HzのOp-amp(TLV2464:low-power rail-to-rail input/output op amp)を中継してQSEのBus Switch(FST3253)に入力されます。QSDとQSEでOp-ampの型番を変えたのはコスト低減のためでしょうか、信号のS/Nが低いQSDには特別にLNAを奢っていると見るべきでしょう。MOUSERで調べると、LT6231は2個入りなので400円相当、TLV2464は4個入りなので110円相当のようです。QSEのアップコンバートされたRF出力は絶縁トランスを介して、RF回路のBPF、DRIVER、Finalに送られます。
Finalは三菱のRD16HHF1(Silicon RF Power MOS FET 30MHz, 16W)です。ゲートバイアスはRF専用の5Vレギュレータから作り、NanoからON/OFFを制御しています。
回路図面(3)RF回路等

3枚目には、LPFバンク、BPFバンク、受信経路の③LNA/送信経路の⑤DRIVER(広帯域高線形性アンプMMG3H21NT1)の回路が記載されています。
どちらのフィルタバンクもバンド別の5組のフィルタから構成されています。
(1)80m
(2)60/40m (*60mは日本では割り当てなし)
(3)30/20m
(4)17/15m
(5)12/10m
バンド(1)(4)(5)のLPFはインダクタ2個、キャパシタ3個の5素子の構成です。残るバンド(2)(3)のLPFはインダクタ2個に並列にキャパシタ2個が追加されており、ダブルのウェーブトラップ?、もしくは楕円関数フィルタの構成になっているようです。これにより、バンド(2)(3)のLPFは基板上でキャパシタ追加による改良の余地がなく、もしスプリアス規制を満たしていなければ外付けのLPF追加が必要になります。インダクタは全てトロイダルコイルではなくSMDタイプです。製造コストには貢献していると思いますが、その点からも手を入れる余地はなさそうです。
各LPFの中央には15uHのインダクタが結線されていますが、インダクタンスが大きくバンド間で違いが無いため、PINダイオードスイッチ切換用バイアス回路のRF遮断用と推測しています。
BPFは経験知がなくフォローできませんが、受信RF信号のみならず送信RF信号も通過させるために複雑なPINダイオードスイッチ回路が組まれているようです。広帯域高線形性アンプを採用した受信LNAを送信DRIVERにも利用するのは、コスト的にもIMDの観点からも良いアイディアのように思えます。
SDRバックエンドとの接続形態
Teensy 4でRS-HFIQを使用するために、SDRバックエンドとの接続形態を考えてみました。

接続形態(1)は、RS-HFIQ本来の使用方法です。提供されているRig Description fileを用いて、PC上のSDRソフトHDSDRからOmniRigを介してRS-HFIQを制御します。
接続形態(2)はPCをTeensy 4に置き換え、自作SDRソフトを使用します。USBを使用するための低レベルのプログラムと、Teensy 4上でのOmniRig機能の実現が必要になります。OmniRigのソースコードは公開されていますが、敷居は高そうです。
接続形態(3)はKeiths' Teensy SDRプロジェクトのコンセプトである「off-the-shelf(既製品)のRFフロントエンドの活用」に即した接続形態です。Nanoを取り外してヘッダピンとTeensy 4を直結します。ピン配置は互換性がないため配線の取り回しが必要になり、ノイズ的には不利になります。電源関係とロジックレベル変換を慎重に実装しないとボードを破壊する可能性があります。ソフトウェアではNanoのプログラム(の一部)をTeensy 4に移植する必要があります。Nanoのプログラムは公開されており、ドキュメント(ソフトウェア設計書)はありませんが、コードにコメントがそれなりに付いていることは確認できました。
もしRS-HFIQを購入したら、接続形態(1)でSDRを十分に探究した後に、接続形態(3)にチャレンジすることになりそうです。
追伸
2022/04/09
Keiths' Teensy SDRプロジェクトの開発メンバとして中心的に活躍されているK7MDL局Mike OMより、上記のSDRバックエンドとの接続3形態(2)において「Omni-Rigは不要」とのコメントを頂きました。また、TeensyからRS-HFIQをUSB接続で制御するコードのGitHub上の場所を教えて頂きました。コードはMike OMご自身が開発され動作検証済みです。ご連絡に感謝いたします。
- TeensyからRS-HFIQをUSB接続で制御する汎用ライブラリ
- 上記ライブラリを使用したKeiths' Teensy SDR
上記のK7MDL局Mike OM開発のKeiths' Teensy SDRのコードをgit cloneして、コンパイルが通るかどうか試験中です。PC環境に合わせて、いくつか書き換える必要のあるファイルがあるため、成功したら別途報告したいと思います。
2022/05/11
RS-HFIQボード設計者のWA2EUJ局Jim OMよりkeithsdr@groups.ioに投稿がありました。300枚製作したRS-HFIQは完売したとのこと。自己紹介から始まる投稿がgroups.ioにあったということは、RS-HFIQをRFフロントエンドにしてKeiths' Teensy SDRを製作しようというHAMが増えて急速に人気に火が付いたのかもしれません。
幸いなことに、当局は上述のBlogを書いた後に発注したためRS-HFIQを確保できました。S/Nは400番台半ばだったため、kickstarterプロジェクト頒布品以外に一般販売用として300枚製作したのかもしれません。
Jim OMは次のバージョンを考え始めたとのことで、提案を募集中のようです。